伟德bet1946
新闻资讯
伟德网站信得过吗
政策法规
会员中心
资信管理
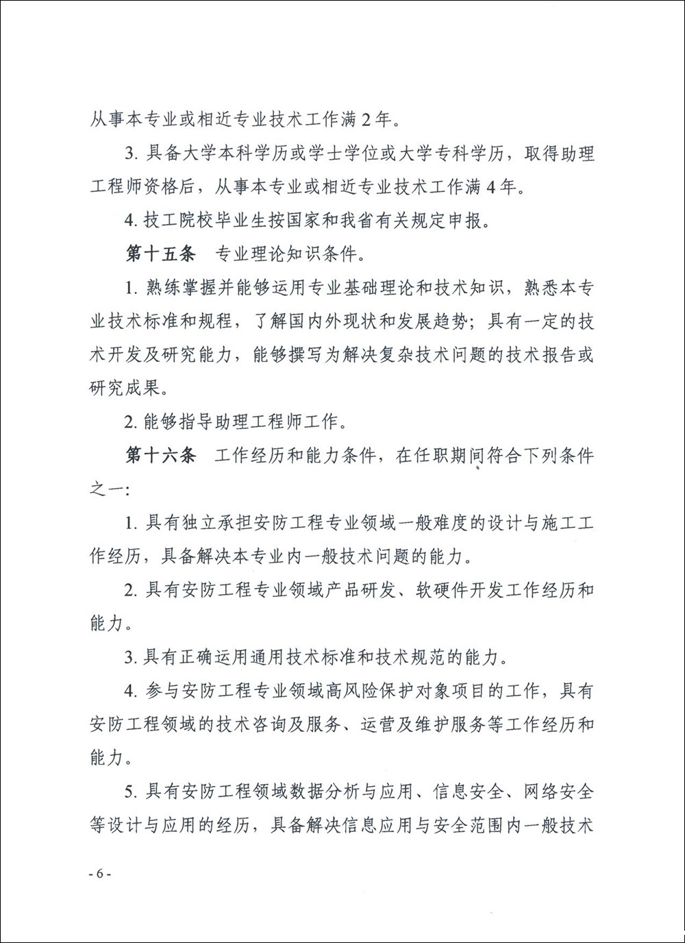
法律服务
专业委员会
关于协会
登录
注册
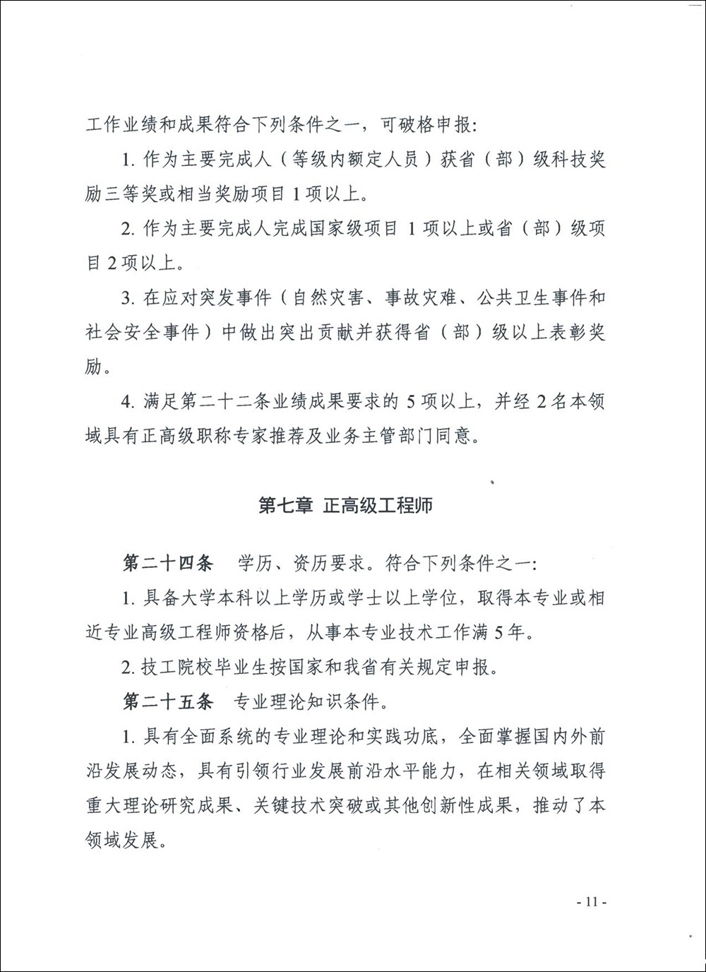
用户中心
修改密码
退出
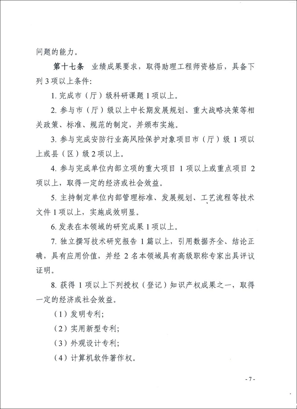
首页
伟德bet1946
新闻资讯
通知公告
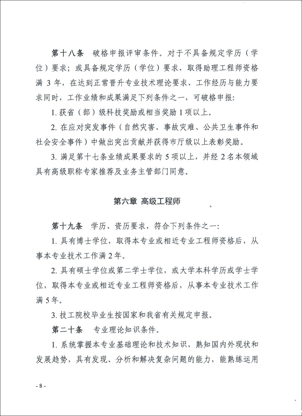
行业动态
协会动态
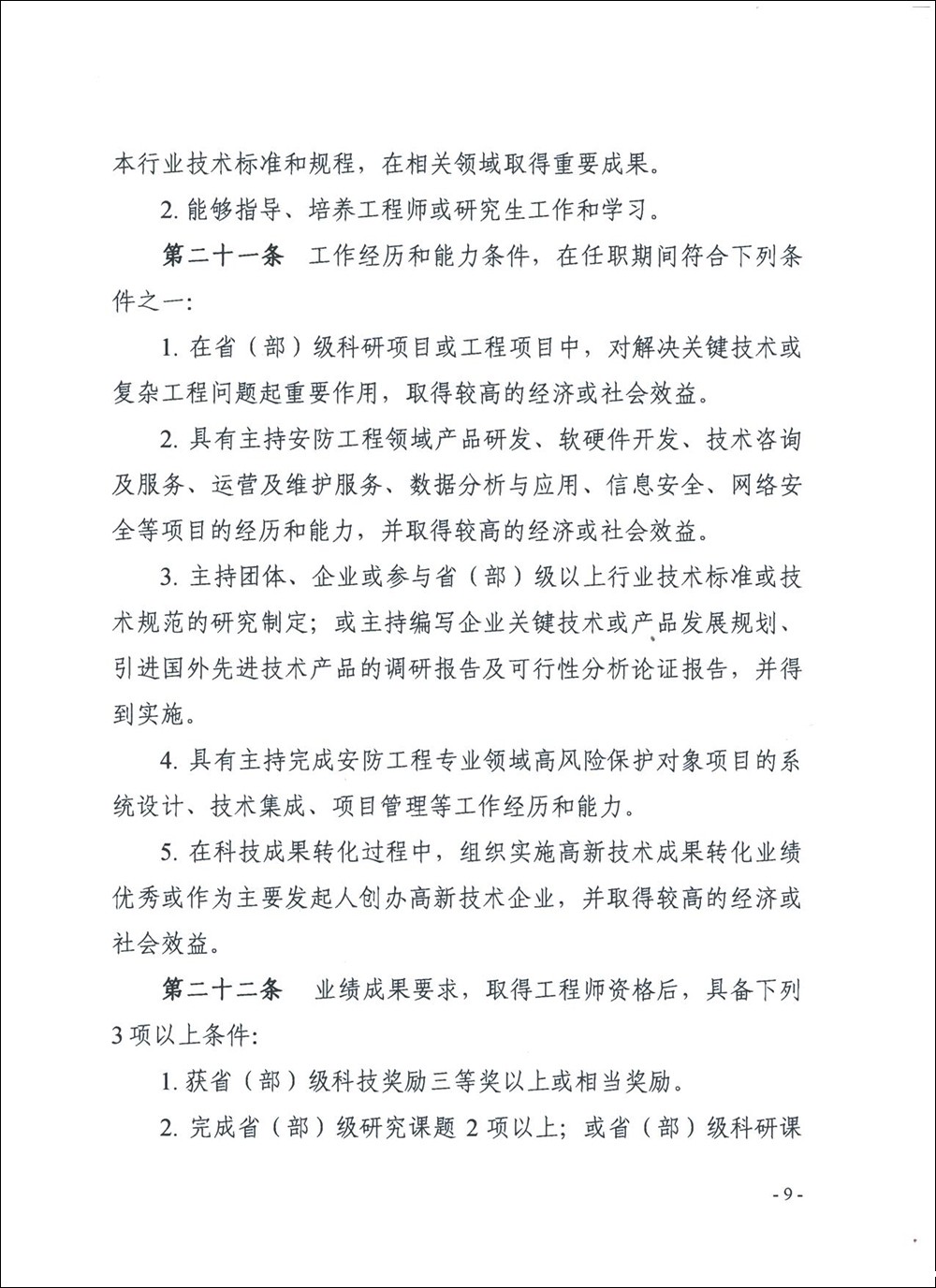
伟德网站信得过吗
政策法规
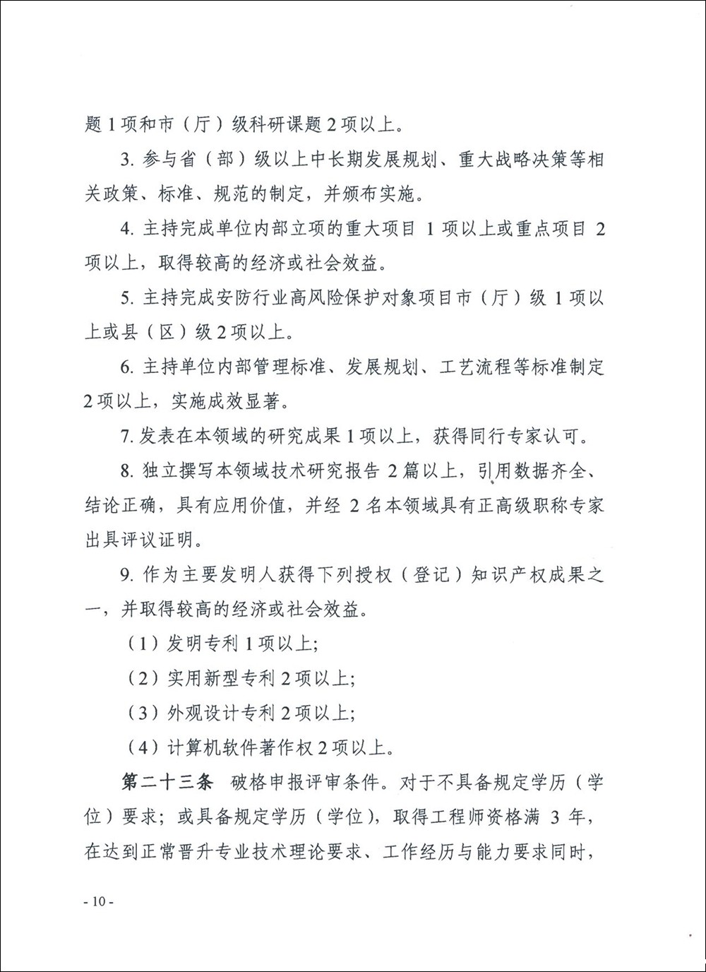
法律法规
安防标准
团体标准
会员中心
协会文件
会员注册
推荐会员
会员活动
技术培训
资信管理
资信申请
资信年审
资信升级
变更补办
证书查询
下载中心
法律服务
法律顾问
法律知识
法律文本
培训讲座
专业委员会
专家委员会
团标委员会
LED委员会
关于协会
协会简介
组织架构
各地办事处
联系我们
×
修改密码
密码:
确认密码:
×
提示
登陆后才能进行操作,点击确定去登陆。
×
用户中心
登录人:
职务:
企业名称:
所在城市:
手机号:
登录时间:
1946伟德始于英国
关于印发《辽宁省工程系列安防工程专业技术人员职称评审标准条件(试行)》的通知
2021-10.15
1946伟德始于英国
伟德平台官网首页办公电话
最新资讯
1946伟德手机版
2025.04.28
1946韦德官网
2025.04.28
1946伟德bet
2025.04.28
1946伟德国际始于英国娱乐场
2025.04.28
2025第二十七届伟德网站信得过吗于4月26日圆满落幕!
2025.04.28
1946伟德备用网址
2025.04.14
1946韦德网站
办事大厅
资信申请
资信年审
资信升级
变更补办
培训报名
证书变更
专家委员会
1946weide伟德
betvicror伟德app下载
帮助中心
联系我们
意见反馈
Copyright © taogeyouhui.com,All Rights Reserved.
辽ICP备10206906号-1
辽公网安备 21010302000565号
技术支持:辽宁华夏天通科技股份有限公司
QQ客服
3400698574
微信订阅号
微信服务号
辽宁安防网
地址:辽宁省沈阳市文艺路18号
Email:Inafxh@163.com
Tel:024-24205566
Copyright © taogeyouhui.com,All Rights Reserved.
辽ICP备10206906号-1
技术支持:辽宁华夏天通科技股份有限公司
1946伟德始于英国